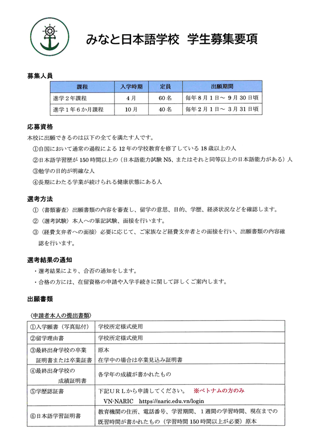
募集定員
| 課程 | 入学時期 | 定員 | 出願期間 |
| 進学2年課程 | 4月 | 60名 | 8月~9月頃 |
| 進学1年6か月課程 | 10月 | 40名 | 2月~3月頃 |
※募集する場合は、HPでお知らせいたします。
応募資格
以下の条件を全てを満たしている者
①12年の学校教育を修了している18歳以上の者
②日本語学習歴が150時間以上、
もしくは日本語参照枠A1相当の以上の日本語能力がある者
(参照枠A1に相当する日本語能力を測る試験は、右の表をご参照ください)
③勉学の目的が明確な者
④長期にわたる学業が続けられる健康状態にある者
選考方法
①〈書類審査〉出願書類の内容を審査し、留学の意思、目的、学歴、経済状況などを確認します。
②〈選考試験〉本人への筆記試験、面接を行います。
③〈経費支弁者への面接〉必要に応じて、ご家族など経費支弁者との面接を行い、出願書類の内容確認を行います。
学費
| 進学2年課程 | 入学検定料 入学金 | 授業料 | 施設費 設備費 | 教材費 | 課外活動費 | 保険料 健康管理費 | 計 |
| 初年度 | 77000円 | 660,000円 | 22,000円 | 33,000円 | 22,000円 | 11,000円 | |
| 次年度 | ー | 660,000円 | 22,000円 | 33,000円 | 22,000円 | 11,000円 | |
| 77000円 | 1,320,000円 | 44,000円 | 66,000円 | 44,000円 | 22,000円 | 1,573,000円 |
※消費税(10%)込みの金額です。
進学 1年6か月課程 | 入学検定料 入学金 | 授業料 | 施設費 設備費 | 教材費 | 課外活動費 | 保険料 健康管理費 | 計 |
| 初年度 | 77,000円 | 660,000円 | 22,000円 | 33,000円 | 22,000円 | 11,000円 | |
| 次年度 | ー | 330,000円 | 11,000円 | 16,500円 | 11,000円 | 5,500円 | |
| 77,000円 | 990,000円 | 33,000円 | 495,00円 | 33,000円 | 16,500円 | 1,199,000円 |
※消費税(10%)込みの金額です。
応募から入学までの流れ
応募書類
学校口座
【海外から】 【日本国内から】
| Bank | SUMITOMO MITSUI BANKING CORPORATION |
| SWIFT code | SMBCJPJT |
| Branch No. | 123 |
| Branch Name | Itachibori Branch |
| A/C No. | 1723348 |
| A/C Name | Xanthe Co.,Ltd |
| Address | 1-13-5 Ichioka,Minato District,Osaka City |
| Tel | +81-669648262 |
| 銀行名 | 三井住友銀行 |
| 銀行コード | 0009 |
| 支店名 | 立売堀支店 |
| 支店コード | 123 |
| 口座番号 | 1723348 |
| 口座名義 | 株式会社Xanthe |
| 住所 | 大阪市港区市岡1-13-5 |
| 電話番号 | 06-6964-8262 |